• © Goverland Inc. 2026
  • v1.0.8
  • Privacy Policy
  • Terms of Use
BIMBIMby0xd91bDCbBcf1f9A59f6F10Ff24Ba381C57597Ef200xd91b…Ef20

[DAO] Full Ownership Transfer from BIM Finance and BIM Exchange to DAO

Voting ended almost 2 years agoSucceeded

Summary of the Proposal: This proposal aims to transfer the complete ownership of all digital assets, development platforms, and social media channels of BIM Finance and BIM Exchange to the DAO BIM, reinforcing our commitment to full decentralized governance.

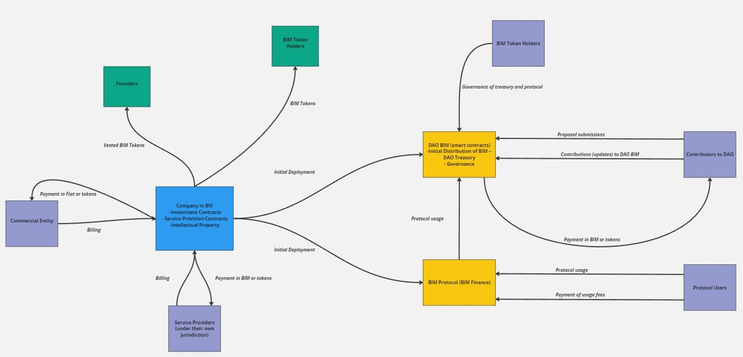
Context: Currently, BIM Finance operates under a centralized structure in France. To align with our vision of decentralization, we propose transferring all properties and licenses to the DAO, which is legally operated by a holding company in the British Virgin Islands (BVI). This structure, common in the crypto ecosystem, ensures no single major shareholder, thus avoiding centralization.

View our operating structure

operating structure.JPG

Proposal Details: Assets to Transfer:

    1. Websites and Subdomains: bim.finance, blog.bim.finance, exchange.bim.finance bimexchange.com.ar, bimblog.com.ar
    1. BIM Finance Protocol: Front-end developments, buy, sell, swap systems SDK Bridge, Staking Contract, Exchange Contract Referral bot, BIMPay, BIM Wallet
    1. Social Media Channels: Discord: BIM Finance (https://discord.com/invite/3SYQe4aWGc) Twitter: @BIM_Finance, @Bim_Exchange, @BIM_Blog_FR, @Bim_Exchange_ar Instagram: @bimblog_, @bim.finance, @bimexchange.ar, @bimexchange Twitch: @bimcrypto YouTube: @BIM_Blog, @bimfinance

By transferring these assets to the DAO BIM, we ensure that all future decisions regarding these resources will be made by the community, for the community. This includes managing digital assets, developing technologies, and representing BIM on social media.

Voting Options: Yes: Approve the transfer of ownership to the DAO BIM. No: Reject the transfer of ownership to the DAO BIM.

Voting Process: BIM token holders are invited to vote for one of three options. The vote will determine BIM Finance's development strategy.

Voting Instructions:

  • Connect to the voting platform using your wallet.
  • Select the proposal regarding the opening of vote submissions.
  • Choose the option that you believe best aligns with the vision and strategic objectives of BIM Protocol
  • Confirm your vote.

Voting Period: Voting will begin on [16/07/2024] and conclude on [19/07/2024]

We encourage every member of the BIM Protocol community to participate in this crucial vote. Your voice will guide the future of our platform and strengthen our position in the blockchain ecosystem.

Off-Chain Vote

YES
2.44M BIM100%
NO
0 BIM0%
ABSTAIN
0 BIM0%
Download mobile app to vote

Discussion

BIM[DAO] Full Ownership Transfer from BIM Finance and BIM Exchange to DAO

Timeline

Jul 14, 2024Proposal created
Jul 15, 2024Proposal vote started
Jul 18, 2024Proposal vote ended
Jul 19, 2024Proposal updated