• © Goverland Inc. 2026
  • v1.0.8
  • Privacy Policy
  • Terms of Use
MMG GeneralMMG Generalby0xa34FbC6bB017cd320833d74547fC639ECf39C12bthisisthetruth.lens

Grants Proposal #003 - Snap Directory

Voting ended about 3 years agoSucceeded

Author(s): Justin Knoll / Olaf Tomalka

Project Name: Snap Directory

Category: Other - Snaps

Project Description / Executive Summary: A web directory to add, search, discover and install snaps

Educates users about security by providing information about snap audits

Provides key information about snaps (permissions, audits, change history, releases) in a user-friendly way

Project Goals: A website will be created where users can quickly find snaps, verify their information, and understand security risks in what they do

All data on the website will be transparent and externally auditable by the community.

Developers can authenticate themselves, and add snaps to the Snap Directory

A certification process for external audits is in place, providing information on which snaps have been audited, and those audits verified by the project team.

Onboard some of the early Snap adopters onto the platform

Target Milestones: Milestone 1 - Initial release At the end of this milestone, the Snap Directory website and corresponding work items will be released in Minimal Viable Product form and will be self-sufficient.

Milestone includes:

  1. Product scoping and design
  2. Implementing the web app
  3. Testing, docs, onboarding flow

Milestone 2 - Marketing and onboarding At the end of this milestone, Snap Directory will have an initial cohort of onboarded snaps available to website users.

Milestone 3 - Certification At the end of this milestone, snap authors will be able to submit audit information and display it in the Snap Directory.

Milestone includes:

  1. Sourcing auditor recommendations for the snap community
  2. Setting up an internal process
  3. Getting initial snaps through the certification

Timeline / Path to Production: Aiming for initial release at the start of 2023Q2. We’re assuming a 6 month-long timeline to finalize the work. We’re expecting Milestone 1 to be completed in 4 months into the timeline, with Milestone 2 & Milestone 3 completed in the remaining 2 months.

About Team:

Piotr Rosłaniec - Software Engineer working in crypto since 2018. Experienced in multiple different technology stacks, involved in developing multiple snaps since EthDenver 2022. Winner of multiple bounties (EthDenver 2022 (https://github.com/piotr-roslaniec/ethdenver-2022), EthWarsaw 2022 (https://github.com/piotr-roslaniec/ethwarsaw-2022), EthBogota 2022 (https://github.com/piotr-roslaniec/ethbogota-2022)). Involved in MetaMask Snap community (https://github.com/piotr-roslaniec/awesome-metamask-snaps).

Socials: https://linktr.ee/piotr_roslaniec

Michał Konopka - Senior Blockchain Engineer, prev. working at a major Polish bank, PKO BP; currently working at RedStone, a web3 company. Winner of EthWarsaw 2022 hackathon (https://github.com/piotr-roslaniec/ethwarsaw-2022).

Linkedin: https://www.linkedin.com/in/micha%C5%82-konopka-a67b91160/

Dominik Dawidziak - Fullstack developer with 2 years of experience in JavaScript, React and web development.

The rest of the team capacity will consist of hired contractors, including a frontend/backend developer(s) and a designer.

Funding Request and Budget Breakdown : $45,000 is allocated towards the product development, including design. $15,000 is allocated towards legal fees and operational costs, including marketing and conference attendance.

Other Information / Relevant Links / Supporting Documents:

Example UI wireframe of the Directory users will see:

image

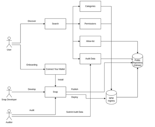
Expected user/data flow:

image

Product Description

Provide onboarding to snap users

  • Displaying audit information
  • Install snaps from the directory

Provide onboarding to snap developers

  • Adding snap to the directory
  • Submit audit data
  • Authenticate

Provide search capability

  • Free-text search
  • By Permission
  • By Categories
  • By user-defined Allowlist

Aggregate, unify, store, and explain data from package registries

METAMASK COMMENTS

Snap’s Directory relationship with MetaMask

Piotr Rosłaniec has a long-standing relationship with the MetaMask Snaps team for around a year now. He has, on his own and without our suggestion, traveled to EthGlobal and other hackathons, and created hacks applying for Snaps bounties. Most of the time, those hacks won the bounties in question based on internal voting of the whole MetaMask Snaps engineering team.

We consider Piotr a key partner, and Snaps Ambassador with direct line of communication through #metamask-bide slack channel.

Snap Directory project is considered key for Snaps to succeed. Users of Snaps require a decentralized discovery mechanism for installing new snaps. MetaMask does not want to become gatekeeper to Snaps platform, and thus, has decided not to create any kind of Snaps store, directory or marketplace. We specifically want to allow the community to create such a discovery mechanism.

Piotr, on his own volition, came to us with an idea of creating a Snap Directory. Due to our trust in Piotr’s ability to deliver, as well as lack of other similar forthcoming projects, we decided to support Piotr in his endeavour and directed him to go through MetaMask Grants Dao process.

MetaMask Snaps team is in strong favour for this application to succeed and in high probability will univocally vote to fund this project.

Grant funding size

MetaMask Snaps considers the proposed funding size ($60k) reasonable, if not minimal, for the amount of work expected to deliver Snaps Directory. Olaf Tomalka has been Ethereum Foundation Wave 3 Grantee in the past, and has managed and delivered that project in the same city Piotr is located in - Warsaw, Poland - the previous knowledge allows for better cost estimation. The funding amount was similar and was just enough to deliver that project with reduced scope. We expect to work with Piotr during the whole grant timeline and possibly reduce scope to fit into $60k grant size depending on information gathered during building of the project.

Off-Chain Vote

Yes, fund Snap Directory
6.7K MMG100%
No, do not fund Snap Directory
0 MMG0%
Download mobile app to vote

Timeline

Jan 27, 2023Proposal created
Jan 27, 2023Proposal vote started
Feb 06, 2023Proposal vote ended
Oct 11, 2024Proposal updated