• © Goverland Inc. 2026
  • v1.0.8
  • Privacy Policy
  • Terms of Use
MetisMetisby0xa054A7E0348561faE169fAcDf35159e5DC1b3c6fMetis L2 Governance

Ecosystem Proposal: Router Protocol | Chain Abstraction - Zero TVL Intents based bridging

Voting ended almost 2 years agoSucceeded

Router Protocol Description

Router Protocol is a PoS based Layer-1 blockchain that empowers developers to build intent-based modular interoperability solutions within a robust, secure and decentralised environment. Router Nitro, first flagship dApp built on Router Chain, is the most gas-optimised (50-70% cheaper vs Satellite/Squid, Wormhole/Portal & Stargate), highly capital-efficient and fast asset bridge (<20 sec) powered by Router’s innovative reverse-verification flow.

Team Members and Roles

  • Ramani Ramachandran (CEO)
  • Shubham Singh (Co-founder & CTO)
  • Priyeshu Garg (Head of Research and Devrel)
  • Abhishek Somani (Head of Product)
  • Mankena Venkatesh (Blockchain Engineer)

Router Nitro product features

Zero-TVL Intent-Based Asset Transfers: Uses Optimistic approach to execute the transaction & a reverse verification module using Router Chain’s Stateful bridging & Contract level integration modules.

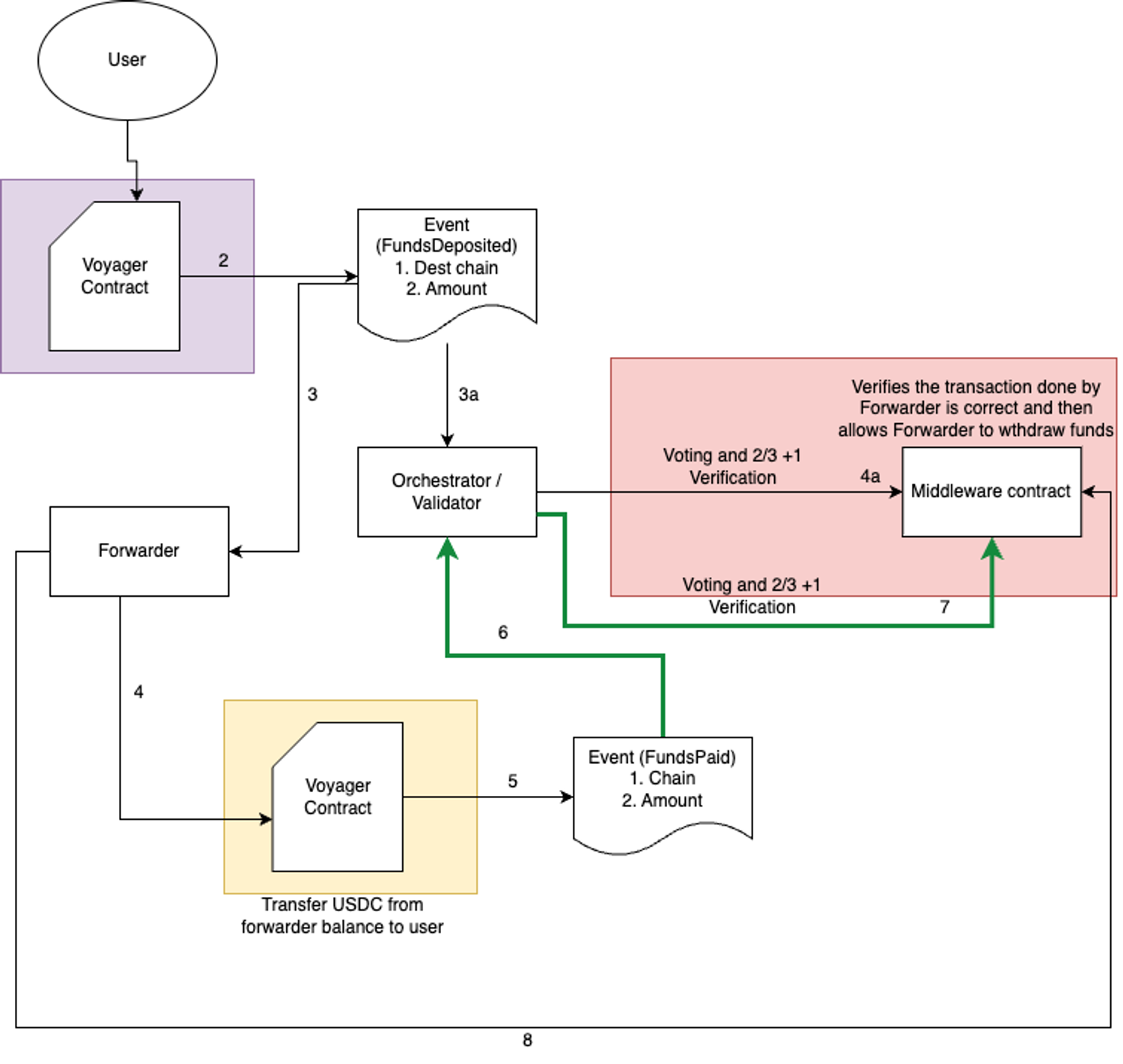
Screen1.png

Introduces an entity (forwarder or solver) to front the liquidity on the destination chain. The forwarder then reconciles their funds post verification, referencing the expected transaction on the Router’s middleware contract.

Open Network: joining the forwarder network is open and permissionless

Fast Transfers: most bridge transfers could be completed under 20 seconds

Capital Efficiency: The forwarders need not lock any capital in Router smart contracts and the liquidity could be actively managed.

Security: As a layer 1 Proof of Stake (PoS) blockchain, the Router chain is primarily run by a network of independent validators with economic incentives to act honestly.

Unparalleled Gas Efficiency: We've managed to achieve over 50% gas savings compared to peers like Stargate, Wormhole, and Axelar.

Quick Stats: Router Nitro public mainnet went live on 25 January 2024.

Protocol volume in last 30d: ~$118M

Protocol txns in last 30d: ~196k TXs

Number of chains connected: 16

Analytics Dashboard Link: https://explorer.routernitro.com/analytics

Website: https://www.routerprotocol.com/

GitHub: https://github.com/router-protocol

Twitter: https://twitter.com/routerprotocol

Router Nitro Whitepaper: https://www.routerprotocol.com/router-nitro-whitepaper.pdf

Audits:

https://drive.google.com/drive/folders/1YWw0aEVV7x1AG7IdiWzjAQnD35hsWeNs?usp=drive_link

https://drive.google.com/drive/folders/10BcXJD3CPKvQb-rPplkiAPKWTqHWVlSE?usp=drive_link

Router CCIF

Router CCIF is an Intent based Framework that employs a combination of Router’s Intent Adapter (think smart contracts) that abstract complex actions of multiple Dapps for the user and enable intuitive and efficient workflows that are executed in a click of a button.

As an example, consider a user who has 123 ETH on a source chain (say Ethereum) and wants to provide ETHx/ETH LP on Uniswap v3 on a destination chain (say Metis). As shown in the diagram below, Router CCIF employs Stader Adapter and Uni V3 Pool Adapter that can execute this complex set of actions in a single click.

Screen2.png

Router CCIF with its intent adapters enables applications to execute any executable combination of workflows such as:

  1. Swap + Bridge (to Metis) + Swap + Add Liquidity

  2. Swap + Bridge (to Metis) + Add Liquidity + Stake

  3. Swap + Bridge (to Metis) + Liquid Stake

This flow is completely trustless and similar to how a user would usually execute this entire process with a difference that this is done by a third party solver/forwarder and the entire ownership of the underlying asset/LP is returned to the user in a single click within seconds.

Router CCIF detailed Whitepaper: Router Cross-chain Intent Framework

Router Nitro Bridge Security

Router has been amongst a handful of bridges which has largely remained immune from any hacks in the past. The points below illustrate the strengths of Router compared to its competitors:

  1. The funds of the users are almost never at risk because Router Nitro does not issue wrapped assets and the risk of settlement is borne by third-party market-makers/solver entities we call “forwarders” and not by the users.

  2. Router Nitro’s security model is built to minimise loss in case there is a hack. This is because at any point in time, the system has minimal locked TVL that sits in EOAs of active market-makers/solvers called forwarders.

  3. In order to further combat the situation where a specific chain undergoes a 51% attack or the native or related bridge of the chain itself gets hacked, we have also introduced a feature called “Community Glass Switch”. In this feature, any community member can pause the bridge by adding native tokens of the chain as a bond to make a claim that the specific chain in question should be paused to prevent damage.

Value Add/Advantages for Metis

Our novelty lies in providing the fastest and most seamless onboarding to Metis- we are the fastest bridge existing today for cross-chain transfers on a majority of chains. In order to improve user experience, we have taken a step further and implemented industry's first fully functioning intents framework “CCIF framework” that can enable full-fledged end to end execution for users coming to Metis in a single click. Further, Router Protocol will deploy its own incentives to accelerate TVL inflow into Metis chain. We intend to use “Carrots” in conjunction with any incentives we receive from Metis to supercharge transition of users to Metis and reduce friction in onboarding to Metis.

These points are explained in more detail below:

  • Using Router Nitro, users can bridge funds to Metis in 5-20 seconds at a cost which is a fraction of what it would usually take compared to other bridges. Nitro enables this via its zero TVL Intent based transfers. The risk of settlement, is therefore, completely shifted from users and borne by these active liquidity manager entities called forwarders who later submit a cryptographic proof referencing the completed transaction on the Router’s middleware contract to claim the bridged funds.

  • Router CCIF is the industry first working and fully implemented cross-chain intents framework that allows applications to onboard users via a single click. Unlike other bridge aggregators or bridges that are dependent upon external partners to enable one-click onboarding, Router’s CCIF framework can provide the complete one-click onboarding functionality end-to-end. This is done with its in-house built (and fully audited) intent adapters. Using these adapters, any application on Metis can allow users to invoke actions on its smart contracts via a single-click.

  • Further, we will be implementing a special campaign for Metis users where users onboarding into Metis from other L2s/L1s will receive accelerated 3X Carrot rewards.

Note: Carrot rewards are a form of points similar to EL Points or Kelp Miles as an incentive for users utilising Router Nitro. Tangible value of carrots are captured by multiple means:

1. Evolution of Rabbit NFTs

2. Future airdrops by Router ecosystem projects (StakeEase, FolioX, Lendara etc.)

3. Tickets to win a lottery pool that is funded by a portion of weekly fees generated by the bridge

Off-Chain Vote

YES
10.22K METIS100%
NO
3.15 METIS0%
ABSTAIN
0.6 METIS0%
Download mobile app to vote

Discussion

MetisEcosystem Proposal: Router Protocol | Chain Abstraction - Zero TVL Intents based bridging

Timeline

Apr 29, 2024Proposal created
Apr 29, 2024Proposal vote started
May 02, 2024Proposal vote ended
Feb 21, 2025Proposal updated