• © Goverland Inc. 2026
  • v1.0.8
  • Privacy Policy
  • Terms of Use
Velora DAOVelora DAOby0x72CB40A11781Ff0149abB55a1AdEbE2407575030Oxytocin

PIP - 36 : Multichain Staking and Gas Refund Consolidation

Voting ended almost 3 years agoSucceeded

PIP - 36 : Multichain Staking and Gas Refund Consolidation

Abstract

Following the successful deployment of liquidity onto Optimism, the following proposal establishes a framework for Social Escrowed Staking of PSP outside of Ethereum Mainnet. Additionally, it suggests a way to make the Gas Refund Programme compatible with this new staking framework by changing it to distribute sePSP1 in Optimism as in Ethereum.

Goals & review

PSP staking has always been exclusive to Ethereum Mainnet. Initially, this limitation came from the nature of ParaSwapPools not being cross-chain, but afterward the main limitation was concerning liquidity, as part of the PSP 2.0 design was to make it as cross-chain compatible as possible.

Because of these limitations, many potential users have been unable to participate in the Social Escrow system, as their stake and potential rewards for their activities were not proportionally beneficial to the gas fees incurred. This proposal aims to address both of these identified problems by introducing a new multichain staking framework, and additionally, it proposes Optimism as the second chain where Social Escrow staking should be available.

Additionally, in preparation for this multichain staking ecosystem, this proposal also sets out to amend the current Gas Refund Programme to consolidate it along with sePSP staking. Currently, Ethereum mainnet receives sePSP1 while the rest of the chains where the GRP is available receive PSP as refund. Additionally, some chains currently do not have sufficient liquidity to be able to easily trade and bridge PSP. Both of these problems can easily be solved if multichain staking becomes available, as now all rewards could be claimed from either one of the new staking chains, giving users also a low-fee chain to claim them in.

Thanks to the recent developments of liquidity in Optimism, there is sufficient liquidity to allow staking to expand to a lower-fee Layer 2 rollup.

Means

Multichain Staking Framework

During the research stage for designing this framework, different solutions were identified for how multichain staking could be handled. For example, each chain and fees could be isolated for a simpler experience, or a single claim chain could be voted on by the DAO. To decide the best framework to build on, the following criteria were taken into consideration to ensure the best staking user experience:

  • Stakers have to be able to choose which chains to interact with.
  • For users who are still only staking on a single chain, there cannot be any differences compared to the prior experience.
  • The system should allow participation on multiple chains.

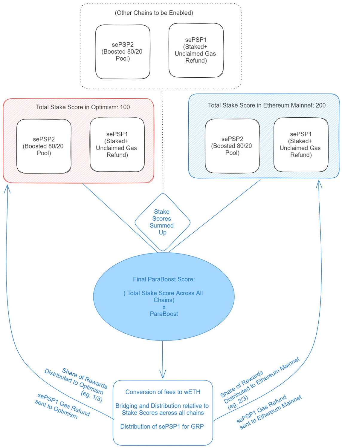
Following the aforementioned criteria, the best solution proposed was to move forth with a Proportional Staking Distribution system. In it, users can stake as per usual in different chains, with the difference happening at the point of distribution.

To decide how to split the rewards across different chains, the ParaBoost Score is calculated based on the added stake scores from all chains. Afterwards, rewards are split proportionally on each chain relative to the stake score of the user on each chain. For example, if 33% of someone’s stake score is on Optimism and 67% on Ethereum mainnet, the rewards will be bridged and distributed following that ratio.

image

Selection of Optimism

With over $1.1M USD in TVL as of the time of writing, Optimism is currently the best candidate for the next chain to implement staking on simply because of the liquidity available to allow for user onboarding onto Social Escrow. This is also a possibility that has previously been voted in the Optimism Deployment proposal, also marking previous approval for this move.

Due to the 80/20 flexibility of the pool, as well as development compatibility with what has been done in Ethereum mainnet, we propose a BeethovenX pool to be the best form of deployment for sePSP2 on optimism.

Pooling Boost clarification

As multiple sePSP2 pools are going to be available, the current pooling boost is going to become either incompatible or Ethereum mainnet exclusive. We would like stakers in Optimism to also be able to receive a Pooling Boost from participation, and thus an amendment to the current boost is required .

To remove this limitation, we propose moving from the current minimum being Balancer pool BPT denominated, and instead for it to be calculated based on the total amount of PSP pooled in all sePSP2 pools. As of the time of writing , 10 000 sePSP2 ( the pooling boost minimum), equates to approximately 60 000 PSP, and as such we propose this to be the new minimum value to be eligible for a pooling boost.

Deployment of Optimism Upgrade Module

Finally,to ensure that there is some liquidity for people to be able to upgrade their stake on Optimism, this proposal suggests the introduction of an sePSP1 upgrade module, similar to that in Mainnet. Due to staking being new on this chain (no migrations present) and lower gas costs, we expect the demand in this chain to be lower, so believe a good initial amount of liquidity for the safety module should be around 500 000 PSP.

Gas Refund Consolidation

To ensure the scalability of the system and avoid further confusion on the user experience, this proposal also wishes to amend the way the GRP is currently working.

Rather than running the Gas Refund Programme only on chains PSP is (and claims being done on each chain individually), the new amended version will send all available refunds proportionally to sePSP1 enabled chains, in a way similar to that of how staking rewards are being proposed to be split.

If implemented this way, the new version of the GRP also removes the existing limitation of Gas Refunds being doable only on chains PSP is deployed in. Because of this, in addition to the gas from existing chains being claimable from Ethereum and Optimism, we propose for all technically viable chains to be included in the GRP following a vote for it.

Implementation Overview

The following steps will have to be implemented for this proposal to be needed for this to come to fruition:

  • Creation of an 80/20 PSP/ETH pool on BeethovenX in Optimism
  • Amendment of Gas Refund Programme to only refund on staking chains in the form of sePSP1 the total eligible refunds
  • Deployment of sePSP1 and sePSP2 tokens on Optimism
  • Amendment of the Pooling Boost minimum from 10 000 BPT of sePSP2 to 60 000 PSP staked across all chains
  • Creation of an sePSP1 upgrade module with 500k PSP

As the proposal requires two major implementations, we suggest the following steps for deployment of these initiatives:

  1. Deployment of staking pools and staking on Optimism 1.5 Amendment of Optimism gas refund rewards from PSP to sePSP
  2. Re-direction of existing gas refunds for all eligible chains to Optimism and Ethereum, and alignment of GRP distribution relative to sePSP reward distribution
  3. Addition of viable, but currently not present chains onto the GRP system with future governance votes

Voting Options

  • For

  • Against

  • Abstain

Off-Chain Vote

For
34.61M PSP96.5%
Against
291.93K PSP0.8%
Abstain
963.95K PSP2.7%
Quorum:143%
Download mobile app to vote

Discussion

Velora DAOPIP - 36 : Multichain Staking and Gas Refund Consolidation

Timeline

Jul 05, 2023Proposal created
Jul 05, 2023Proposal vote started
Jul 10, 2023Proposal vote ended
May 19, 2025Proposal updated